内容提要:当前美国正在“印太”地区频繁组建小多边联盟,这些框架多为扼控中国而建立,对地区安全与稳定具有负面影响,是对多边主义的曲解。特朗普再次执政后奉行单边主义政策,将给此类联盟的合作韧性及未来前景带来变数。然而进入21世纪以来,在连接印度洋与太平洋的天然地理枢纽马六甲海峡却形成了由马来西亚、印度尼西亚与新加坡三个沿岸国组建的三边治理机制,并体现出较强的合作韧性。一方面,沿岸国通过提升安全共识合力应对威胁,凝聚合作内核。另一方面,依托广阔的制度网络,同其他域外使用国在特定的议题领域建立联系,持续提升合作质量。富有韧性的小多边合作有助于纾解各方矛盾,保障船只在关键海上通道安全畅行,对于长期维护地区安全具有积极作用。这种与美西方小多边联盟特质迥异的次区域良性互动与合作方式,能对多边主义理论形成补充和完善。
一、问题的提出
当前大国博弈加剧,地缘政治回归,国家间既可能维持斗而不破的状态,亦有发生摩擦冲突的风险。美国近年在中国周边频繁组建小多边联盟,试图利用美日印澳“四方安全对话”(QUAD)、美英澳三边安全伙伴关系(AUKUS)、美英加澳新“五眼联盟”(FVEY),以及美日菲“三边合作机制”等框架对中国开展地缘“规锁”(confinement),手段包括舰机抵近侦察、尾随、拦截甚至冲撞等挑衅行为。然而这些框架大多内生动力不足、僵化无力、相互叠加甚至削弱掣肘,导致“印太”区域机制冗余。尤其是在2025年1月20日特朗普再次就任美国总统之后,其单边主义的政策偏好可能给上述为扼控中国而建立的小多边联盟的可持续性带来变数。
而与之形成鲜明对比的是,马六甲海峡作为连接印度洋与太平洋的国际海上通道,其沿岸的马来西亚、印度尼西亚与新加坡三国却自进入21世纪以来建立并长期维系着另一种形式的小多边合作(mini-multilateral cooperation),在一定程度上有效改善了海峡周边的安全环境。海上通道是各国战略博弈的焦点,维护通道安全常被大国作为介入其他地区事务的借口。然而,马六甲海峡沿岸中小国家却能在冷战结束、地区安全形势复杂的背景下组建小多边合作,使之成为东南亚地区第一个仅由域内国家参与的本土多边军事安排,并长期获得中国、美国、日本、澳大利亚和印度等主要海峡使用国认可。这种小多边合作不同于美西方的阵营化多边机制(multilateral institution),体现出一定的合作韧性与治理效果,有助于切实改善通道安全环境,成为维护地区和平与稳定的有效方式。
马六甲海峡沿岸三国组建的小多边合作何以长期存续并发挥作用?其与美西方小多边联盟的合作韧性差异何在?未来海峡安全局势会否受到特朗普再次执政的冲击?下文将从小多边合作韧性的形成机理、马六甲海峡小多边合作韧性的特征,以及建立和维系小多边合作韧性的具体实践等方面加以详述。
马六甲海峡是当今几个主要大国共用的航道和多国地缘利益聚集区,维持其战略稳定对于维系亚太区域的整体性及发展繁荣至关重要。二战后毗邻海峡的印度尼西亚与马来亚(新加坡独立后更名为马来西亚)相继摆脱殖民宗主国独立,此后新加坡脱离马来亚建国,海峡沿岸三国的政治格局形成。21世纪初,三国在海盗及武装劫船等非传统安全因素的困扰及大国介入等传统安全威胁的压力下,围绕航行安全议题组建三边合作。既有研究对于其成因的解释一般分个体主义、社会交往和制度主义三类范式。
从个体主义的视角看,马六甲海峡沿岸国组建小多边合作是基于各自的国家利益及区域角色的理性选择。印度尼西亚对主权议题颇为敏感,警惕将海峡安全议题国际化,并谨慎限制域外国家参与海峡安全事务,将合作过程中能否获得绝对收益作为主要考量。马来西亚较为开放,将向国际航行船舶开放海峡使用权作为参与合作的最佳利益选择,谋求在中美间实现微妙平衡,以协调美国增加地区影响力与中国捍卫海上交通要道的不同战略目标。新加坡着力推动安全合作中的信息共享,作为“陷入型能源过境国”,该国通过在与其他沿岸国的竞争与合作中建立相互依存关系减轻地缘脆弱性。
从社会交往的视角看,安全威胁的压力与沿岸中小国家的主观能动性,均能促使合作存续并起效。第一种观点强调大国介入及安全威胁的刺激作用。在传统安全方面,外部环境的变化会弥合航道沿岸国围绕航行权限的矛盾,潜在影响各方利益计算,提高沿岸国维护海峡安全的能力、灵活性与自主性,为多边安全合作提供保障。例如,美国在“9·11”事件后对海峡安全事务的单方面介入成为沿岸国合作的催化剂,刺激沿岸国从“象征性合作”转变为“实质性合作”。在非传统安全方面,冷战后沿岸国将海盗视为共同威胁,推动它们加快开展多边合作。第二种观点强调沿岸国的主观能动性。沿岸三国虽有利益冲突但仍能开展实质性合作,反映了“规范辅助”(norm subsidiarity)的作用,即实力相对较弱的国家联合起来,共同促成区域安全认知的优先事项,制定规则开展集体合作,防止被强大域外行为体排斥在全球治理机制之外。
从制度主义的视角看,合作构建的原理以及行为体在特定议题的互动是促成小多边合作的具体动因。第一种观点将沿岸国两两形成的双边关系网络视作三边巡逻机制迅速建立的基础,相较于直接构建多边合作更有成效。第二种观点重在描绘沿岸国具体互动的作用,三国共管机制使它们在打击海盗、应对恐怖袭击及海洋环保等方面共担责任。具体而言,沿岸三国的联合巡航及情报共享有助于提高各方互信及军事能力,其间会经历非传统安全威胁共识、战略安全环境动态变化、深化国防合作和技术转让、维护集体利益等具体步骤。
上述研究视角聚焦性较强,对国家间互动的具体机制及实际操作的分析较为详实,突出特定因素对合作的推动作用。但是,个体主义视角重在凸显国家利益的考量,缺乏对各国分工协作方式的探讨。制度主义视角对合作构建过程的研究大多流于细节,未能触及小多边机制的内生性驱动因素。社会交往视角虽能体现出域内外互动逻辑对合作的促进作用,但对其具体的内在作用机制尚待提炼。本文进一步延展社会交往视角,认为沿岸国起初虽有不同的利益考量,却能在各类外部安全威胁的刺激下聚合形成小多边合作,体现出一定的抗压性与适应性,其内在系统性动因值得深究。尤其是作为国家实力及治理能力远逊于主要使用国的行为体,马六甲海峡沿岸三国何以既保持治理权限的独立性,又吸收有益的域外治理资源为其所用,提升治理机制化程度,其中蕴含的国家间互动原理是本文的深研方向。
二、小多边合作韧性的形成机理
马六甲海峡沿岸国组建的三边合作是剖析小多边机制合作韧性的典型案例。基于多边主义(multilateralism)理论视阈解构这一合作样态,有助于清晰展现多边合作结构机理,形成具有东南亚特色的解释路径。本文提炼“安全共识”与“制度网络”两个核心变量,以此为基础归纳促发小多边合作韧性的解释机制。
(一)多边主义视域下马六甲海峡小多边合作的韧性
多边主义是通过临时安排或建立机制的方式,协调三个及以上国家间政策的做法。多边机制是至少三国在普遍行为准则基础上重复发生的互动行为,它们共同阻止有害行为或鼓励相对少见的有利行为,将合作扩展至不常出现的领域或推进至非同寻常的水平。作为理解当代国家间互动的主要范式之一,多边主义的国际实践肇始于一战后组建的国际联盟,风行于二战之后美国倡导并推行的各类国际机制。对于多边主义的理论研究兴起于20世纪70—80年代,主要集中在国际机制、国际合作、身份认同及全球治理等领域。
小多边合作是为提高效率,由能对问题解决产生较大影响的关键几国开展的合作。因严格限制参与国的类别及数量,这种合作形式区别于一般意义上包容开放的多边机制,具有一定排他性,一般由三至四个成员国构成。三边机制是小多边的最基础形式,它注重精细化发展与争取早期收效。此前研究大多关注大国的协调及主导作用,但对由中小国家组建并推进的合作形式关注甚少。然而美国等大国组建的多边机制已无法为东亚提供充足的安全公共产品,呈现意识形态化及工具化的特征,主要运行目的也是为了服务大国利益。马六甲海峡的多边治理机制则与之不同,呈现出一定的合作韧性。
“韧性”(resilience)近年来被广泛应用于多个学科,在国际关系领域则指特定的组织系统在面对内源性或外源性冲击时的恢复、适应与重塑能力,通过动态模式调整使系统具有一定的稳健性和持久性。马六甲海峡沿岸三国小多边合作的韧性具体体现在合作行为体能够培育并保持较为一致的安全共识、在互动过程中形成相互关联的制度网络,以及不断提升的机制化程度、灵活性、抗压性和可持续性。尽管这些国家的综合国力和治理能力存在一定不足,却仍能在传统及非传统安全威胁的多次冲击下共同建立多边合作,使之长期保持稳定并在海峡安全治理进程中持续发挥作用。
(二)自变量:安全共识与制度网络
马六甲海峡位于陆海枢纽地带,周边大国环伺,传统及非传统安全环境较为复杂。海峡沿岸国家选择开展合作,主要是由外在安全压力刺激,目的是化解威胁,维护各自国家安全及周边区域稳定,并持续获取商贸运输利益,这明显有别于大国主导的、旨在特定议题或地缘区域占据排他性主导地位的多边机制。
多边机制一般包含三个基本特征。一是不可分割性(indivisibility),即成员收益或成本须在特定的地理或功能范围内扩散,强调成员国间互动关系的社会性建构而非仅形容具体议题领域内的技术性状态。二是扩散的互惠性(diffuse ofreciprocity),即成员立足于长远收益预期,相信彼此收益会在长期多轮互动中达至衡平。三是普遍的行为准则(generalized principles of conduct),即以规范形式而非因某国偏好或情势紧急情况促成国家间广泛联系。
马六甲海峡沿岸三国组建的小多边合作是一种成员数量较少的多边机制,兼具上述三个基本特征。在此合作形式中,不可分割性主要表现为成员的内在组织方式及关系构成状态,扩散的互惠性体现为成员之间的互动节奏、收益及功能,这两者凸显合作的内因;普遍的行为准则是合作自身运行与向外延展的依据,这是真正的多边主义同其他类型多国互动的本质区别,也是马六甲海峡小多边合作长期存续并发挥作用的保障。本文将马六甲海峡小多边合作韧性归因为“安全共识的一致性”与“制度网络的连通性”两个自变量,用以解释沿岸三国何以从不稳定的多国互动,发展至有效而稳定的小多边合作。
第一个原因变量是安全共识,侧重解释小多边合作的建立。安全共识是行为体就特定安全议题形成的共有知识,能够体现一定程度的集体认同,并激发成员间的共同利益。传统及非传统安全因素导致的外部压力可以刺激成员国的内在合作意愿,促使它们更为关注多轮互动中的长期收益,从而快速处理内部矛盾,形成安全共识,组成一个不可分割的利益共同体。安全共识一致性的增强有助于促进合作的可持续性与抗压性,这是促发合作韧性的内因。
第二个原因变量是制度网络,侧重解释小多边合作的维系。社会网络理论中的“三元闭包”(triadic closure)模型描述了由节点形成网络的基本过程与基础结构,社会网络的构成条件是各元素之间建立联系,各节点之间形成连通性,该特质适用于描述马六甲海峡沿岸国的三边合作以及它们与域外大国建立的制度性联系。为更好地因应与化解域外大国对地区事务的干预,沿岸国通过有选择地增强同域外行为体的联系,扩散其既已形成的共同规范,并以此为媒介提升制度网络的连通性,从而获取外部治理资源,增强三国的治理能力,提升海峡通行安全环境的治理效果。制度网络连通性的提升有助于促进合作的机制化程度与灵活性,这是合作韧性得以维系的外因。
(三)作用机制:马六甲海峡小多边合作的韧性与安全困局的纾解
马六甲海峡沿岸国在传统与非传统安全的多重困局下组建小多边机制,当彼此之间的安全共识趋于一致,并且同海峡使用国共同建立的制度网络紧密连通时,可增强合作韧性,纾解各方矛盾,保障通道畅行(如图1)。在此过程中,沿岸三国安全共识的建立体现出个体主义的理性考量,反映了海峡次区域国际社会内部通过高频交往建立集体身份认同的过程。沿岸三国间及其同主要使用国间建立制度网络,体现出海峡通行安全议题中的东亚制度主义的合作传统,映射出域内外国家基于个体利益考量、通过长期多轮互动共同纾解安全困局的理性选择。

具体而言,具有韧性的海峡小多边合作主要通过凝聚合作内核与廓清机制外延的方式纾解安全困局。
一方面,沿岸国迅速化解内部矛盾,共同反对域外国家过度干预,提升安全共识,为建立小多边合作凝聚内核。沿岸国的安全共识包含两方面内容。一是成员在传统安全领域的主权安全共识,即沿岸国将域外大国的过度介入视为对其主权及国家安全的威胁,合力将其排除在安全治理进程之外。二是成员在非传统安全领域治理航道的共识,即三国将海盗、武装劫船及阻碍通航的自然因素视为对通行安全的威胁,共同开展治理以保障通道安全。
另一方面,沿岸国提升合作质量,逐步同使用国建立机制联系,塑造制度网络的连通性,为小多边合作的维系廓清外延。这一过程包含两个阶段,第一阶段是沿岸国之间临时合作的制度化,它们将域外压力转化为合作动力,建立周期性正式机制以保障合作持续运行。第二阶段是沿岸三国合作机制向外延展,同域外国家建立起制度性联系,形成容纳主要使用国的外围制度网络,吸纳外部治理力量,将外部压力转化为合作提质升级的建设性助力。
三、马六甲海峡小多边合作韧性的特征
马六甲海峡沿岸行为体与域外利益相关方的互动历经由“乱”到“治”的历史变迁。海峡曾被区域霸权轮番管控并遭遇海洋强国殖民,其间海峡及其周边区域长期受制于人,屡遭大国暴力介入及霸权轮替波及,安全环境长期动荡不安。印度尼西亚、马来西亚与新加坡独立建国后多次争取并强化领海主权,并在21世纪组建了一系列改善海峡通行安全环境的三边合作机制。随着多边合作架构日臻完善,其机制化程度、灵活性、抗压性和可持续性均有提升,得以维护海峡及其周边区域的战略稳定,反映出沿岸三国小多边合作的较强韧性。
(一)以密集技术交流孵化小多边合作雏形
马六甲海峡为东南—西北走向,在两片陆地的钳夹之下呈“漏斗状”,长约1066千米(约583.15海里),西北最宽处达370千米(约199.78海里),水深25—113米,东南最窄处仅37千米(约19.98海里),水深约25—73米。海峡的深水航道位于东岸的马来西亚及新加坡一侧,西岸的印度尼西亚一侧浅滩多,良港少,在过去几个世纪常成为非法劫船者的聚集之地。
马六甲海峡自古为海上交通要道,二战前曾是海洋强国的争夺焦点。二战结束后,海峡沿岸行为体的民族国家意识觉醒,陆续解殖独立,海峡周边长达四百余年的殖民体系由此瓦解,现代意义上的沿岸三国形成。1973—1982年第三次联合国海洋法会议召开期间,沿岸国同其他二战后独立的沿海中小国家,与美国、苏联、英国、日本等海洋大国围绕航行规则开展多轮博弈,最终推动创设“过境通行制度”。由此,马六甲海峡被划定为一条用于国际航行的领海海峡,各方权责范围明确。沿岸国之间的三边合作也在这一时期萌芽。它们于1975年设立航行安全三方技术专家组,1981年创设通航分道制度并设立周转性基金委员会,这些技术性的治理框架为此后的机制化多边合作奠定了基础。
冷战结束后,鉴于海峡的通行安全需求,域内外行为体的互动重点聚焦于建立治理机制。它们在已有三方技术专家组及通航分道制度的基础上,又于1998年建立强制船只报告制度。此外,国际海事局自1992年9月起在马来西亚吉隆坡成立海盗活动报告中心,成为世界首个专门收集发布海盗活动数据的官方机构,对沿岸国的三方合作起到一定的推动作用。
(二)以共享地缘关切加固小多边韧性内核
21世纪初,马六甲海峡的安全环境一度堪忧。2001年“9·11”恐怖袭击事件导致非传统安全议题在全球升温,东南亚附近海域的海盗袭击事件在此后几年间达至顶峰:2002年达370多起,同比增长10%;2004年达329起,为1991年有统计数据以来的第二高。2005年6月劳埃德市场协会的联合战争委员会将马六甲海峡列入“船只可能面临战争风险、恐怖主义或其他危险的地区名单”。这一时期,美日等国多次企图以此为由介入该地区海峡安全治理事务,一度威胁沿岸国主权及其对海峡周边海域的管辖权。2002年1月,美国表示有意在马来西亚和新加坡等东南亚国家开辟全球反恐“第二战场”。2004年4月,原美国太平洋司令部司令托马斯·法戈(Thomas B.Fargo)提出“地区海事安全倡议”(RMSI),计划向马六甲海峡派兵缉拿恐怖分子,维护通行安全。2004年11月,日本推动亚洲16国共同签署《亚洲地区反海盗及武装劫船合作协定》(ReCAAP),希望主导亚洲海域的非传统安全治理。
传统及非传统安全压力在马六甲海峡杂糅交织。非传统安全隐患可能诱使域外大国介入海峡事务,大国博弈可能导致海峡治理中的经济技术议题安全化,加剧问题复杂性。上述因素促使沿岸三国迅速解决当时尚存的领海划界矛盾,合力应对安全威胁。三国先后在国际场合独立表达对海峡安全治理的相似看法及合作意愿,并共同提出合作倡议,通过召开会议及签署协定等方式,形成小多边合作雏形。此后三国定期开展共同巡航,逐渐发展出一种“覆盖范围较窄、聚焦领域相对固定、旨在解决特定威胁和意外事件的非正式倡议”。在维护海峡安全方面,沿岸国在2004—2008年间陆续设立由海上巡逻、“空中之眼”联合巡航及联合巡逻情报交流小组共同组成的三国联合巡航框架。在保障船舶安全方面,沿岸国在2005—2007年间,与国际海事组织(IMO)共同举办维护海峡安全的年度会议,搭建由三方海上安全技术专家组合作论坛、项目协调委员会和航行援助基金共同组成的合作机制。三国基于实用主义而非扩张主义原则开展小多边合作,海盗等非传统安全威胁及海峡使用国介入的传统安全压力都是刺激合作机制成型的主要动因。可见,在大国竞争加剧的背景下,中小国家组建的小多边机制正成为地区合作新选择。
上述多边治理机制成型后,马六甲海峡的海盗数量下降,安全环境得到明显改善。2006年发生海盗袭击事件239起,分别比2004年、2005年下降27%、13%,劳埃德市场协会也于2006年8月将马六甲海峡从此前的危险地区名单中移除。此后几年间,马六甲海峡及其周边海域的海盗袭击事件数量基本维持在较低水平。据“亚洲地区反海盗及武装劫船合作协定组织”信息共享中心(ReCAAP ISC)发布的报告显示,2007—2024年间马六甲海峡及新加坡海峡的海盗及武装劫船事件数量呈周期性波动,其中2018—2024年间数值持续攀升。但同时,马六甲海峡发生此类事件的数量相较与其毗邻的新加坡海峡则明显较少。仅以2023年上半年为例,马六甲海峡和新加坡海峡共报告55起海盗及武装劫船事件,其中51起发生在新加坡海峡,四起发生在马六甲海峡。由此可见马六甲海峡小多边合作的治理效果。
(三)以形成灵活抗压、高效舒适的小多边合作为追求目标
马六甲海峡沿岸三国组建的小多边合作在形成之初便具有很强的灵活性与抗压性,能够在多重安全威胁之下进行调适,这是东南亚地区松散、灵活、强调协商一致与舒适度的区域合作既有传统在具体议题的反映。同时,这一小多边合作在此后的运转过程中逐渐呈现出较高的机制化程度与可持续性,它参照<<联合国海洋法公约>>的权责划定与使用国开展良性的机制化互动,从而实现域内外优势互补,推进海峡安全治理进程,展现合作韧性。海峡沿岸中小国家在与所处外部环境互动的过程中,不断将安全压力转化为内生合作动力,合力维护国家主权及区域稳定,共同抑止域外国家过度介入,防止自身所处安全情势恶化,因而该合作机制得以建立并长期维系。它们彼此借力组建小多边合作,维护海峡及其周边区域的整体安全,体现出一定的防御性及东南亚本土性特征,有助于应对美西方小多边合作无法解决的安全问题。
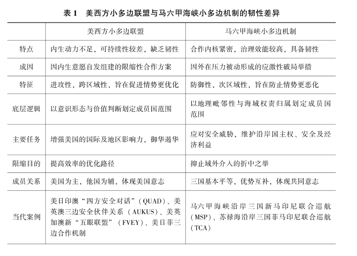
多边主义是国际合作的基本理念之一。但近年来美西方却在其外交实践中屡次借多边之名行组建排他性小联盟之实,带有鲜明的制华遏华倾向(如表1)。这些所谓的"小多边"实质只是具有敌对性及进攻性的国际斗争联盟,亟须在研究中加以重视。"印太枢纽"马六甲海峡既已形成的多边互动形式是与之迥异的次区域良性互动方式,能够补充和完善西方多边主义研究。


四、建立与维系马六甲海峡小多边合作韧性的具体实践
马六甲海峡小多边合作的韧性是基于海峡治理的实际情况,在域内外国家的互动过程中逐步形成的。一方面,沿岸国将内部矛盾转化为安全共识,并以此作为组建小多边合作的内核,从而提升合作的可持续性与抗压性。另一方面,沿岸国将外部压力塑造为由域内外国家共同参与的制度网络,以其所覆盖的范围作为小多边合作的外延,从而提升合作的机制化程度与灵活性。在两方面因素的共同作用下,富有韧性的小多边合作能够在一定程度上抵御域内外安全压力的冲击,纾解各方矛盾,保障船只在关键海上战略通道的安全畅行。
(一)沿岸国凝聚安全共识促发小多边合作的建立
马六甲海峡的小多边合作是依托马来西亚、印度尼西亚与新加坡三个沿岸国家对潜在和现实威胁的共同认识而建立的。这种安危与共的集体认同是小多边合作的内核与基础,有助于激发成员国形成共同安全利益,相互协调行动,合力应对传统及非传统安全威胁带来的内外压力,推动合作持续生效。但同时,沿岸国的主权敏感性也使它们在合作过程中始终对权力让渡程度有所保留,阻碍安全共识进一步增强。
沿岸三国特质各异,国家间关系在二战之后历经斗争、博弈、妥协、平衡与合作的复杂变迁过程,这是建立安全共识的初始条件。印度尼西亚因面积和人口在东南亚居首,常在地区事务中以“大国”身份自居。作为世界最大的群岛国家,海运对其经济发展至关重要,海上安全是其国家利益的重要内容,海盗、海上恐怖主义、航运安全事故和自然灾害等非传统安全威胁的治理是其公共安全部门的主要任务。马来西亚是陆源性海洋国家,国土范围横跨马六甲海峡与新加坡海峡,常以太平洋与印度洋的“区域枢纽”自居,较为主动地开展地区合作。新加坡扼守马六甲海峡的东南角,是国际大港、“全球性城市国家”和“陷入型能源过境国”。⑤作为域内唯一的发达国家,它连接了200多条航路,与世界600多个港口有贸易联系,可以说海峡安全关系国家的生死存亡。新加坡长期与美国保持特殊的军事合作关系,倾向于将海峡安全治理议题国际化。
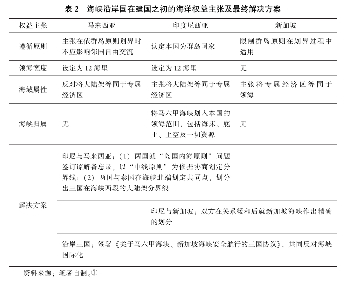
沿岸三国均为二战之后摆脱殖民统治获得独立的中小国家,民族国家意识在与外部世界的抗争中逐步觉醒,对国家主权及安全议题尤为看重,这为它们在日后形成安全合作共识及共同的安全利益奠定了认知基础。虽然在建国之初三国曾围绕领海主权产生过矛盾与摩擦,甚至一度处于彼此对立的状态,但此后为合力应对域内外安全压力,三国迅速解决边界纷争,并在1973—1982年的联合国海洋法会议上就马六甲海峡的属性及航行规则的界定等议题彼此配合,为组建安全治理的三边合作扫清了障碍(如表2)。

沿岸国在治理议题出现伊始对域外国家介入的态度各异,而后才逐步统一认识形成合作雏形。2005年10月,美日举行外长和防长“2+2”谈判,日本在美国的要求下考虑将自卫队活动范围扩大至马六甲海峡。三国在针对可否允许美国等域外国家以拓展“全球反恐战争”名义介入马六甲海峡事务的问题上主张相左。新加坡对域外国家介入持欢迎态度,马来西亚与印尼较为审慎,它们拒绝了日本提出的联合巡逻建议,更反对美国的“地区海事安全倡议”(RMSI),不希望美日在此海峡驻军。2004—2005年间,时任马来西亚总理阿卜杜拉·艾哈迈德·巴达维(Abdullah Ahmad Badaur)与副总理纳吉布·拉扎克(NajibTun Razak)多次强调在马六甲海峡巡逻是周边国家的责任,无需域外部队参与。同年,马来西亚海军副司令拉姆劳·本·穆罕默德·阿利(RamlauBin Mohamed Ali)谈到此前有的欧洲国家正是以反海盗为借口殖民马来西亚,故他们对此尤为敏感。2004年7月16日,时任印尼国民军总司令的恩德里亚托诺·苏塔尔托(Endriatono Sutarto)表示联合巡逻只能由沿岸三国海军参加,不同意美国参与。新加坡响应其他两个沿岸国的主张,强调多边合作务必以尊重沿岸国主权及联合国海洋法规则为前提。通过不断主张并协调各自权益,沿岸三国逐渐将维护主权及国家安全上升为共同的利益关切。
它们反对美日等域外国家推动海峡安全议题国际化,因而统一治理目标,凝聚安全共识,促成多边合作顺利开展。首先,沿岸国在传统安全领域建立主权安全的共识。它们将域外大国的过度介入视为对本国主权及国家安全的威胁,合力将其排除在安全治理之外。沿岸国对自身安全威胁的认知经历了由异趋同的过程。21世纪初海盗袭击事件的激增和域外国家介入趋势的增强,促使这些国家在短时间内妥善处理好内部矛盾,将大国干预所导致的传统安全威胁视为亟须共同面对的主要风险,以维护长时段的国家主权安全为共同目标,以建立区域自主性为出发点,共塑认知威胁,划定敌友分野,培育共同利益。它们通过强化共同的东南亚区域属性,以及作为马六甲海峡沿岸国的身份认同,凝聚较为一致的多边安全合作共识,从而采取集体行动。
其次,沿岸国在非传统安全领域达成共同开展航道治理的共识。它们将海盗、武装劫船及阻碍通航的自然因素视为通行安全威胁,共同采取治理措施。为从根本上减少或避免美日等域外国家以开展海峡安全治理为由过度介入地区事务,沿岸国将压力化作动力,合力组建旨在应对非传统安全威胁的小多边合作,共同对海峡开展安全治理。这些国家共邻海峡内水域,具有地缘相似性,因而它们在海峡内水域及其周边区域内的灾害应对、航道修缮、打击海盗和武装劫船等方面的成本及收益具有一定整体性,较易建立起荣辱与共的相互依赖关系。这种地理毗邻性增加了它们开展多边互动的参与感以及政策透明度,进一步增强了安全共识的一致性。
可见,沿岸国安全共识一致性的增强有利于小多边合作的建立。它们能够在三边关系中优势互补,共御传统及非传统安全威胁,将抑止域外国家侵蚀主权、维护对海峡内水域共同管辖作为首要关切,磨合出协调共进的良性互动状态。这使他们得以最大限度地统筹治理力量和可用资源,不给域外势力介入以可乘之机。概言之,沿岸国安全共识一致性的增强主要得益于以下方面:一是长期被域外强国殖民的共同经历使这些国家形成了敏感而强烈的主权观念,这是推动他们联合自强的底层逻辑与内生性动力。二是马六甲海峡连通海陆、连接两洋两洲的特殊地缘属性使沿岸国占据了天然地理优势,赋予它们整合资源、共同合作的先天资本与先决条件。三是美日等国屡次借非传统安全理由介入海峡事务,加上域外国家之间的结构性矛盾,成为刺激沿岸国家团结协作、共御外侵的最直接动力。同时,马六甲海峡沿岸三国均非乱邦,它们的内政在近二三十年间长期保持相对稳定的状态,这是有效抑止域外国家介入、共同治理安全威胁的基本前提。
然而,沿岸国对主权议题的敏感性,也导致它们在多边合作中对权力让渡有所保留,这一点阻碍了其安全共识的进一步增强。一国选择同他国组建多边安全合作,意味着各方均须在一定限度内克己遵规,协同共进。如果过分强调本国主权,则导致合作难以深化。对于过去曾屡遭殖民统治、如今又需要在中美之间长期平衡自处的海峡沿岸国而言,这一内生性矛盾因素尤为突出,成为阻碍小多边合作继续进阶的瓶颈。一方面,沿岸国对于主权议题高度敏感,这导致三方联合巡逻框架等本土化多边军事安排只能停留在共同巡逻(coordinatedpatrol)层面,无法上升到联合巡逻(collective patrol)层次。例如,三国在合作初始阶段均无法超出本国领海范围对海盗行使“紧急追捕权”。另一方面,沿岸国为确保本国的主权安全,长期将域外国家的参与方式限定在资金及技术等低敏感领域。这客观上导致治理效力停滞,合作略有隔靴搔痒之感。
(二)域内外制度网络推动小多边合作的维系
马六甲海峡的小多边合作可以被视为沿岸国塑造的、由域内外国家共同参与的制度网络。它们将域外国家介入可能挤压本国主权的压力,转化为各方共同助力治理效果提质升级的动力以维系合作。通过特定议题同域外行为体有选择地建立联系的机制化安排,是小多边合作的外延与保障,有助于疏解海上通道沿岸国与使用国固有的结构性矛盾,灵活获取外部治理资源,因地、因时、因事制宜推进合作进程。但鉴于马六甲海峡的使用国多为当今的国际与地区大国,它们既存的内生性紧张关系,是阻碍这一制度网络深度延展的限制因素。
从地缘布局上看,沿岸国钳夹海峡、毗邻而居,具有一定的地缘相似性与次区域整体性,这为三国建立稳固而紧密的制度网络奠定了物理基础,使他们在面对大国介入与海盗及武装劫船等威胁时,更易建立荣辱与共的相互依赖关系。全球约有30%以上的海运贸易需航经马六甲海峡,作为中小国家,三国之中的任何一方均无法独立确保这一战略水道的安全,因此必须维持与加强彼此之间的合作。在殖民时期,海峡两岸曾长期作为一个整体被共同管控。虽然殖民体系在很大程度上压制了沿岸国家独立,阻滞了其自主发展,但客观来看,历史上的地缘整体性使沿岸三国在文化、语言、宗教等方面具备深度内在联结,更有条件共同组建小多边合作,以建立制度网络的方式成为次区域安全治理的核心。
沿岸国建立的制度网络是以由散到密、由内而外的方式扩展演进的。从三方共同意愿的分别表达,到召开会议签署协定,到形成周期性共同巡航安排,再到建立机制化的筹融资平台等,它们通过共同设置安全合作议程,管控资金及技术等治理资源,限制域外国家的参与领域及介入程度,把控小多边合作的组建方式及发展方向。然而沿岸国虽有强烈的共同治理意愿,但鉴于它们的国家实力及治理能力有限,持续推进合作的难度仍然较大。例如印尼在21世纪初仅有112艘巡逻艇,且多数不具备先进技术,马来西亚更是仅有18艘海洋巡逻艇能够执行任务。同时,鉴于沿岸三国政策导向各异,资源投入有限,巡逻行动自组建伊始即面临效率低下的缺陷。在之后的发展过程中,三国合作在筹资模式、数据共享、技术培训及收支划分等方面也暴露出不足,联合执法能力及持续追踪能力有待增强。治理瓶颈促使沿岸三国在继续维护国家主权及周边海域安全的基础上,开始依托区位优势与外部世界互动,形成统一立场和一致行动。三国将合作范围由海峡周边次区域扩展至海峡航线途经区域,从推动域内外各方在特定议题共同开展合作,升级至建立起连通互利的制度网络。
第一阶段是沿岸国临时合作的制度化。它们将域外国家介入的压力转化为合作动力,建立正式机制保障合作的持续运行。沿岸三国严格限制域外国家参加巡航,将主权原则作为机制运行的核心,保证自主性的同时增强治理效力。2004年7月20日,印尼、马来西亚与新加坡开始在海峡共同巡逻,建立24小时热线,共享海盗跨境信息。该框架由三国分别派遣5至7艘(共计17艘)舰船,由约2000多名海军人员组成,但是这些军事人员仍归各国指挥。2005年9月13日,泰国与三国在海峡内水域开展“空中之眼”(EiS)共同巡航,还在普吉岛、卢穆特、樟宜、沙璜和杜迈建立热线联络站,为过往船只提供无线电联络,泰国也由此成为这一巡航框架的观察员国。“空中之眼”行动突破了此前三边框架中成员国各自为政的局面,四国首次以共同编队形式出现,提升了这一小多边合作的机制化程度及成员国的治理协同度。此后沿岸国又通过定期、高频、有效的政策互动,织密海峡安全治理的核心制度网络,增强各国政策连通性,保障合作持续有效,提升合作的机制化程度。2006年4月,沿岸国军方举行共同巡逻协调会,签署“标准作业程序”。该程序增加了沿岸国在其主权内水域行使“紧急追捕”的权力。2008年4月1日,沿岸三国成立航行援助基金及其协调委员会,轮流管理治理经费。沿岸三国共同巡航框架是东南亚第一个同时囊括成员国海岸警卫队、海军及空军,且仅由东南亚域内国家参与的本土多边军事安排。2016年,马来西亚、印尼与菲律宾又在苏禄海域签署三边合作安排,旨在提高在这一海域的安全治理水平,其形式类似于沿岸三国联合巡航框架。此后新加坡还与印尼及马来西亚政府沟通,倡议将三国联合巡航框架的小多边合作模式扩大至其他水域。这说明马六甲海峡的小多边合作已起到区域性示范带动作用。
第二阶段是以沿岸国的小多边合作为机制中心,将合作外延向域外利益相关方延展。形成容纳主要使用国的外围制度网络,以有助于海峡安全治理广泛吸纳各方资金及技术等资源,并将其转化为推动合作提质升级的建设性动力。例如沿岸三国与国际海事组织就航道治理事项共同组建的合作机制,就是以既存的沿岸国小多边合作为制度内核,依托范围更为广阔的制度网络,有限度地吸纳使用国在特定议题领域参与治理,从而在保障各方定期接触及充分沟通的同时,提升沿岸国在机制架构之中的话语权及聚合力。依照《联合国海洋法公约》设定的域内外责任分摊原则,该机制设立定期会议及专门委员会处理技术、资金及治理事项,规范域外国家在制度网络中的具体行为。2005年6月3日,三国在香格里拉对话会上明确了域内外国家的权责划分,又在同年8月及9月分别发布《巴塔声明》与《雅加达声明》对其加以强化,三者并称为马六甲海峡地区合作的“三个里程碑”。2005年9月7日至8日,第一届“马六甲和新加坡海峡安全会议”召开,40多个国家及国际组织的代表讨论了沿岸三国联合治理海峡安全议题的进展。2006年9月18日至20日,第二届会议确定使用国以投入资金及技术的方式参与治理,明确规范了它们在制度网络中的权责边界。2007年9月4日至6日,第三届会议进一步细化了域内外合作治理的具体项目框架,在沿岸国与使用国之间建立起更为紧密的联系。这一过程有助于盘活域外治理资源,促使沿岸国以有选择性及更为灵活的方式同其他海峡利益相关方开展互动,有助于小多边合作的长期维系与持续起效。
概言之,马六甲海峡制度网络连通性的增强主要体现为:有协议及定期会议机制保证各方接触,设立专门的秘书处或委员会处理机制运行事项,有稳定的资金来源维持机制运转,有明确的行为规范规制成员行为等。这种模式能够增强多边网络的机制化程度,有助于其长期延续、延展范围、有效规制各方行为,且不易被其他功能类似的机制替代或瓦解。马六甲海峡沿岸国依托这一制度网络同域外国家建立的资金与技术领域的连通关系,强化了机制自身的生命力以及域内外政策协同度,从而有效提升了海峡安全治理的效果。
然而,当今马六甲海峡主要使用国之间的结构性矛盾,也导致海峡三国之间的关系常处于相对不稳定的状态,这是阻碍海峡多边制度网络进一步延展的限制因素。大国的默许是中小国家主导治理的先决条件,沿岸国的小多边合作虽能在一定程度上缓解传统及非传统安全危机,但其本质上须以主要使用国间关系的稳定性以及地区及国际环境的总体和平作为先决条件,即美西方不挑战、不威胁、不干涉,且愿意维持这一次区域和平态势是其存续的潜在前提。但是安全具有相互依赖性,内含天然的可分割性。近期美国及其盟友在包括马六甲海峡在内的中国周边通道及海域增强军事存在,频繁开展军演,很可能与中国日益增强的国家实力相互激化。海峡作为地区安全天然“瓶颈”(chokepoint)的叙事正在这一背景下扩展,可能反向加剧大国竞争,马六甲海峡的安全环境在大国关系极端恶化状态下可能受到冲击甚至遭到破坏。另一方面,沿岸国目前虽能维系合作,但是出于国家的自利考量希望少予多取,在大国博弈中对冲获益。这种心态在海峡周边安全态势走向恶化的过程中,可能为合作的继续维系增添不确定因素。
五、结语
本文将马六甲海峡沿岸三国组建的小多边合作视为一种“单细胞”的国家间互动结构及“微缩版”的多边机制样态。作为一条用于国际航行的领海海峡,沿岸国在国际社会的无政府状态下建立起这种次区域自助体系,反映出东南亚自主意识的觉醒与国际关系民主化的实践成效。近年来美西方常借多边主义之名行组建排他性小联盟之实,尤其常以此为抓手开展对华战略竞争,与多边主义理念背道而驰,而马六甲海峡小多边合作与之形成对照。这种次区域良性互动方式具有较强的东南亚本土化特征,亦可作为协调特定领域中直接利益相关方的变通路径,化解各类次区域安全治理难题。
随着美国“印太战略”逐步成型,大国博弈日趋加剧,马六甲海峡在美日印澳等国家的战略排序中更为重要。大国军演及安全政策均直接或间接辐射至此,使其治理面临新变数。马六甲海峡是中国周边的关键海上通道,对于我国的国家安全、能源运输、经贸发展等具有重要价值。海峡内既存的三边治理机制虽已产生一定效果,但仍然受到沿岸国家主权敏感性及大国关系波动等方面的制约,未来能否长期延续,其经验能否推广至其他国际通道,仍待观察与深研。(作者:范佳睿 中国社会科学院亚太与全球战略研究院副研究员)